安阳市疾病预防控制中心

Anyang Center for Disease Control and Prevention

健康安阳公众号

安阳疾控公众号

当前位置:

网站首页    健康知识    健康主题    疫苗与接种    安阳市预防接种门诊目录
创建时间:2024-10-18 16:27

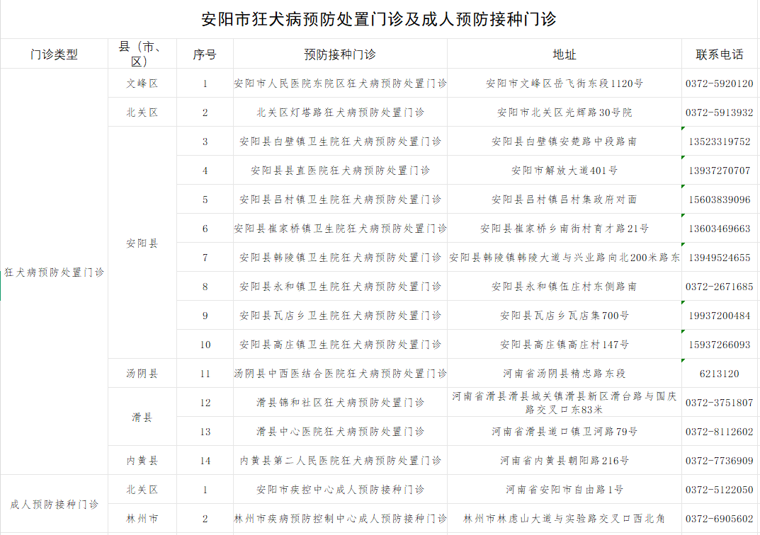
安阳市预防接种门诊目录

点击跳转疫苗接种预约小程序
 

 

安阳市疾病预防控制中心成人疫苗接种资质正在申请中,待资质审批通过我们会及时更新说明。

 

IMG_256
IMG_257
IMG_258
IMG_259
IMG_260

 

IMG_261

 

 

 

IMG_262

 

 

 

IMG_263

 

友情提示:门诊信息如有变更,请以门诊实际公示信息为准。另门诊开设时间国家法定节假日除外。

 

 

联系电话:

 

传真:

 

分类导航

CLASSIFIED

NAVIGATION